My Projects
Message Queue Microservice: Building a Scalable gRPC and RabbitMQ-Based Solution
Learn how I built a message queue microservice using gRPC and RabbitMQ, with support for direct and fanout publish/subscribe models.
In today’s highly interconnected systems, efficient and reliable communication between services is crucial for building scalable and resilient microservice architectures. To address this, I built the Message Queue Microservice, a gRPC-based messaging system powered by RabbitMQ to support publish/subscribe models, making it easier to handle communication between various services.
This article outlines the development of the microservice, the features it provides, and the technical challenges encountered during the implementation.
Project Overview
The Message Queue Microservice is designed to facilitate communication between distributed services by using RabbitMQ to queue and distribute messages. The microservice allows for two main messaging patterns: Direct and Fanout publish/subscribe.
- Direct Publish/Subscribe: Messages are routed based on specific routing keys, allowing services to subscribe to topics of interest.
- Fanout Publish/Subscribe: Messages are broadcasted to all connected subscribers without any filtering, making it ideal for broadcasting events to multiple services.
Technology Stack
Here are the core technologies used to build the Message Queue Microservice:
- Node.js: The runtime environment for building the service in JavaScript/TypeScript.
- gRPC: The communication protocol used between services for efficient binary messaging.
- RabbitMQ: The message broker responsible for queuing and delivering messages.
- TypeScript: Type safety and modern JavaScript features were used to develop the microservice.
- Docker: Containerization for easy deployment and environment consistency.
Features
The microservice provides several key features that make it both flexible and scalable for different use cases:
-
gRPC Communication: The microservice utilizes gRPC for high-performance, cross-service communication, making it well-suited for modern microservice architectures.
-
RabbitMQ Integration: The microservice integrates with RabbitMQ to manage message queuing, ensuring reliable message delivery even in high-load environments.
-
Direct and Fanout Models:
- Direct Publish/Subscribe: Allows specific services to receive messages based on routing keys.
- Fanout Publish/Subscribe: Allows messages to be broadcast to all services that are connected to the queue, which is useful for system-wide notifications.
-
Scalability: The microservice can be horizontally scaled to handle a large volume of messages across multiple services.
System Sequence Diagram
Below is the sequence diagram showing how the messaging queue system handles different client operations, including publishing, subscribing, and unsubscribing:

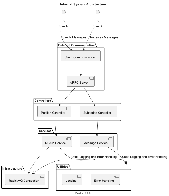
Internal System Architecture
The internal system architecture demonstrates how the gRPC server handles client communication, including the use of services and controllers for message publishing and subscribing:

Challenges Faced
1. RabbitMQ Connection Pooling
One of the challenges was efficiently managing RabbitMQ connections. RabbitMQ connections are resource-intensive, so creating and closing them repeatedly could degrade performance. To address this, I implemented a connection pooling strategy where connections are reused across multiple operations, significantly reducing the overhead.
2. Error Handling with gRPC and RabbitMQ
Handling errors in a distributed system, especially when dealing with gRPC and RabbitMQ, is complex. Different services can fail at different points, so it was important to implement robust error handling and retries. I built custom error classes to handle gRPC-specific errors and RabbitMQ connection errors, ensuring that errors are gracefully handled, and services can recover automatically.
3. Dockerizing the Application
To ensure that the microservice could be deployed in any environment, I used Docker to containerize the application. This made it easy to set up the service locally and for production environments, ensuring consistency across different platforms.
Usage Scenarios
The Message Queue Microservice can be used in various scenarios:
- Event-Driven Architectures: The microservice can act as the backbone for event-driven systems, where different services need to react to events as they happen.
- Logging and Monitoring: Messages can be published for logging and monitoring purposes, allowing services to track system behavior in real-time.
- Broadcast Notifications: Using the fanout model, system-wide notifications or alerts can be broadcast to all connected services, ensuring timely delivery of important messages.
Conclusion
Building the Message Queue Microservice was a rewarding experience that helped me deepen my understanding of distributed systems and gRPC-based communication. RabbitMQ provided a robust and scalable foundation for handling messages, while Docker ensured that the service could be deployed easily across environments.
If you’re interested in the technical implementation, feel free to check out the project on GitHub. This project is open-source and contributions are welcome.